原油期货上市首日开门红:主力合约成交4万余手
时间:
2018-03-27 09:25来源:
中新经纬
3月26日,原油期货在上海期货交易所子公司上海国际能源交易中心正式挂牌交易。原油期货上市首日“开门红”,截至3月26日收盘,主力合约SC1809报429.9元/桶,涨幅3.34%。
业内人士分析,以人民币计价的原油期货的上市,标志着中国正式进入到国际原油的价格体系中,同时也意味着中国大宗商品市场将更加紧密地与国际市场同步。

3月26日,主力合约SC1809收盘数据。来源:Wind
上市首日开门红
(3月26日),中国原油期货正式在上海期货交易所子公司上海国际能源交易中心(即INE)挂牌交易,交易代码为SC。
公开资料显示,中国原油期货(以下简称“INE原油期货”)今日共有15只合约上线,其中SC1809、SC1810、SC1811、SC1812、SC1901、SC1902、SC1903合约的挂盘基准价为416元/桶;SC1906、SC1909、SC1912、SC2003合约的挂盘基准价为388元/桶;SC2006、SC2009、SC2012、SC2103合约的挂盘基准价为375元/桶。
上市首日,INE原油期货涨势可观,截至收盘,主力合约SC1809报429.9元/桶,涨幅3.34%,成交量4.07万手;另有SC1906、SC1909两只合约当日涨幅超4%,分别为4.82%、4.41%。

INE原油期货上市首日各合约收盘数据。来源:Wind 中新经纬闫淑鑫制图
此外,据证券时报,INE原油期货首日交易参与集合竞价的客户共413家,成交261手(单边),成交价格为440元/桶。
上海润盈投资管理有限公司首席分析师朱汕指出,INE原油期货上市初期,投资者需重点关注其流动性以及相对于外盘的差价是否稳定。同时,朱汕认为,INE原油期货在国内遭到“爆炒”的可能性不大。
而平安证券则分析称,若脱离规范审慎的监管,原油期货或将成为资本炒作的平台,剧烈波动或难避免。随着INE原油期货正式挂牌交易,金融监管或将持续跟进。
专家:中国正式进入到国际原油价格体系
作为中国首个国际化的期货品种,“人民币计价”是INE原油期货的亮点之一。根据相关方案,INE原油期货采用人民币计价和结算,接受美元等外汇资金作为保证金使用。

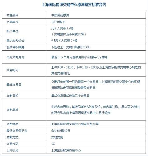
上海国际能源交易中心原油期货标准合约。来源:上海国际能源交易中心
“我国原油期货以人民币计价和结算,其价格体现的是进口原油的到岸价,能更方便国内涉油企业管理价格波动风险。”证监会期货部副主任程莘近日接受媒体采访时表示。
此外,中国人民大学金融与证券研究所高级研究员李永森向中新经纬客户端(微信公众号:jwview)分析,INE原油期货以人民币计价,提高了人民币的国际认可度和支付能力,进一步推动了人民币的国际化水平。
“INE原油期货的交易地在中国,既有国内交易者,也有国际交易者,优化了中国原油市场的价格传导机制,国内国际配置交易有助于流动性增强,方便国内石油企业套期保值,规避价格波动风险。”李永森表示。
同时,他认为,INE原油期货的上市,标志着中国正式进入到国际原油的价格体系中。“无论是石油消费,还是石油生产,中国都占据着较大的比重,这样的地位跟中国在国际原油市场中享受的定价权并不匹配。”李永森说,“INE原油期货在上海上市,标志着中国正式进入到国际原油的价格体系中,中国大宗商品市场的定价不再只是参考国际价格水平,同时也意味着中国大宗商品市场将更紧密地与国际市场同步。”



